best365英国上市(认证)集团公司-Official Website
首页
关于我们
best365简介
领导班子
内设机构
党群工作
组织建设
党建双创
党团活动
专业建设
专业设置
专业动态
团队队伍
专业教师
企业导师
教师风采
教学管理
教学制度
教学工作
科研工作
实验实训
员工管理
学管制度
资助政策
员工动态
人才招聘
招生信息
就业信息
集团首页
当前位置:
首页
>
通知公告
>
正文
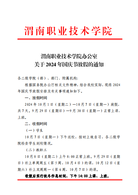
best365官方网站办公室关于2024年国庆节放假的通知
发布时间:2024-09-29 来源:best365 浏览次数: